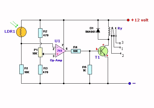
ISIGA DUYARLI ROLE



Iste populer amator devrelerden biri daha.Isiga duyarli anahtar.Bu devre ile istediginiz cihazi yada aydinlatma elemanini isiga ve isigin siddetine gore calistirabilir yada kapatabilirsiniz.
Semada gorulen 1 2 3 noktalari rolenin ayaklaridir ve bu ayaklarda istediginiz cihaza tabii role akimini gecmemek sarti ile kumanda edebilirsiniz.
Ornegin evinizin bahce aydinlatmasini yada dukkaninizin vitrin aydinlatmasini gun isigi kararinca yakabilir ve sabah erken vakitte gun agarinca sondurebilirsiniz.yada siz tatilde ken ufak bir isik hava karinca yanip sabah kendiliginden soner boylece evde insan var izleneimi uyandirabilirsiniz....! Devrede kullanilan entegre klasik 741 op-amp dir.